一、索赔合理的事件
对于下表中所罗列的索赔事由,均认定为应由发包人(业主)负责,发包人承担由此增加的费用和(或)延误的工期。

二、应由合同当事人双方共同承担的事件
不可抗力事件是应由合同当事人双方共同承担的事件。不可抗力是指合同当事人在签订合同时不可预见,在合同履行过程中不可避免且不能克服的自然灾害和社会性突发事件,如地震、海啸、瘟疫、骚乱、戒严、暴动、战争等。
根据GF-2017-0201,不可抗力导致的人员伤亡、财产损失、费用增加和(或)工期延误等后果,由合同当事人按以下原则承担:
(1)永久工程、已运至施工现场的材料和工程设备的损坏,以及因工程损坏造成的第三人人员伤亡和财产损失由发包人承担;
(2)承包人施工设备的损坏由承包人承担;
(3)发包人和承包人承担各自人员伤亡和财产的损失;
(4)因不可抗力影响承包人履行合同约定的义务,已经引起或将引起工期延误的,应当顺延工期,由此导致承包人停工的费用损失由发包人和承包人合理分担,停工期间必须支付的工人工资由发包人承担;
(5)因不可抗力引起或将引起工期延误,发包人要求赶工的,由此增加的赶工费用由发包人承担;
(6)承包人在停工期间按照发包人要求照管、清理和修复工程的费用由发包人承担。在考试中,读者需要明确的内容见下表。

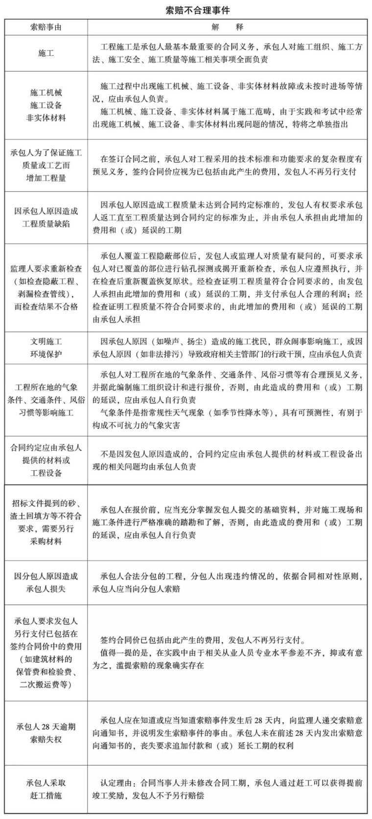
三、索赔不合理的事件
对于下表中所罗列的索赔事由,均认定为索赔不合理,发包人不承担由此增加的费用和(或)延误的工期。




评论0