序言
1、安全管理资料是一种以文字、图像等手段记录安全生产管理过程所形成的一系列文件的组合;
2、施工现场安全管理活动必然会形成大量的安全管理资料,它既是一种有效的安全管理手段,又是安全管理结果;
3、施工现场安全管理资料的收集、整理、归档工作,是专职安全管理人员的基本职责;
4、安全管理资料的好与差,从侧面体现出施工现场的安全管理水平和安全管理人员的自身素质。
安全管理资料的意义
1、安全管理资料能够直接体现安全生产管理工作的内容和各项成果,能够直观展现企业、项目及相关负责人的安全生产管理痕迹。2、安全管理资料为安全生产管理工作提供有价值的参考。3、安全分析、安全评价、事故处理、事故报告离不开各类安全生产资料。4、安全管理资料是编写安全生产工作意见、制定安全目标责任书、编写各类安全生产总结和报告的基础。5、真实、完善的安全管理资料,能最大限度地规避或降低企业和相关人员因生产事故带来法律后果的风险,是区分和追究安全生产事故法律责任最直接的证据之一。
PART1/当前施工现场安全资料管理状况
第一节问题与成因

第二节对策与完善
一、安全资料员的基本素质要求:
你必须知道自己需要做什么?你具备一定的语文功底吗?你掌握电脑基本操作技能吗?
二、安全资料人员自我提升:
牢记职责:做好安全管理资料是应尽的职责,是安全管理活动重要组成部分,不做“撞钟和尚”,不“得过且过”
熟悉规范:熟悉安全生产规范标准,熟悉安全资料编制规程,熟悉地方相关要求,不装“似懂非懂”,不说外行话
多跑现场:平时深入现场,及时了解现场施工节点,掌握分部分项工程施工动态,不坐“办公闺房”,不“闭门造车”
及时归档:对各施工节点的资料,应及时收集编制,整理归档,今日事,今日毕,不拖泥带水,不写“回忆录”
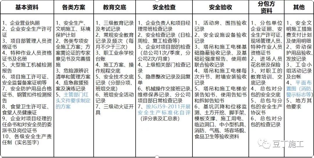
PART2/安全资料编制分类
施工现场安全管理活动必然会形成大量的安全管理资料,它既是一种有效的安全管理手段,又是安全管理的结果。施工现场安全管理资料的收集、整理、归档工作,是专职安全管理人员的基本职责。
安全资料分为A、B、C三类:A类为基本条件类,B类为核心要求类,这两类属于相对静态,以开工前和开工初期为主;C类为基本要求类,属于相对动态,以开工后为主。
A类包括:企业证照资料,如总分包施工单位安全生产许可证书、食堂卫生许可证等;从业人员名册与资料如:总分包施工单位项目负责人和专职安全员名册及安全生产知识考核合格证书、总分包施工单位特种作业人员名册及操作资格证书、务工人员信息清单;适用的法律法规、标准规范、安全生产规章制度、操作规程清单及有效文本;其他需收集的资料。
B类包括:危险性较大的分部分项工程及重大危险源清单;专项方案的编制和审批、交底、验收、检查、整改、复查资料与记录。
C类包括:安全管理目标;安全生产职责和考核奖惩资料与记录;安全物资、设施、设备、资金等资源配置计划与管理资料与记录;安全教育培训计划清单(进场、节假日、事故后)及实施记录;危险源施工组织设计或安全技术措施的编制和审批、交底、验收、检查、整改、复查资料与记录;班组安全管理检查资料;事故报告、处理、统计资料与记录;内部与外部审核和改进资料与记录;其他需建立的资料和记录。
PART3/安全资料编写、收集注意事项
主管部门经常查到的资料

容易遗漏的安全资料


对分包方资料的要求

安全资料签名注意事项

安全资料时间签署注意事项

每月固化资料收集

PART4/安全资料时段性编制概述
每日:班组活动、施工电梯(塔吊)交接班、施工电梯(塔吊)日维护、电工巡查记录、安全动态管理日检查表、(个人劳动防护用品发放记录、安全防护用具、材料领用记录)。
每周:周例会、三级动火证、项目周检、隐患排查(周安全教育照片签到)脚手架验收(不超过10米)、临边防护验收、模板支撑验收。每旬:交底(交底可根据施工情况而定)一般在一周一层、各类应急救援演练资料。
每月:大型机械定期检查(每月两次)、项目管理人员安全生产责任制考核、环境卫生检查评分表(每月两次)、施工现场环境卫生检查记录表、工地食堂卫生食品安全检查表、消防设施检查验收、临时用电验收、劳动保护自查、劳动保护工作会议记录、职工代表劳动保护巡视检查表、施工现场场容场貌验收表收表、施工电梯坠落实验(三个月一次)。
每年:总分包协议综合交底、施工管理人员安全生产岗位责任制(人员调动及时换)、三级教育卡、施工安全生产管理制度、职工家属安全责任状、防火安全、行车安全责任状协议。
项目部安全教育培训按计划表执行,保持每月2-3次落地式脚手架验收以单位工程(每栋楼)验收,基础验收1次,每达到6-8米时验收1次,搭设完成整体验收1次。悬挑式脚手架验收,槽钢层(悬挑基础)验收1次,每三层(不超过10米)一次,搭设到规定高度整体验收1次(一般18米,基本上每一悬挑需要验收3次,以单位工程验收,如果作业面较大以单位工程分段验收)临边、洞口安全防护设施验收一层一次(以单位工程验收,如果作业面较大以单位工程分段验收)验收记录必须有项目经理签字。模板工程及支撑体系安全验收记录每层一次(以单位工程验收,如果作业面较大以单位工程分段验收)专项施工方案:基坑支护、降水、土方开挖、模板工程及支撑、脚手架搭设(悬挑、落地)、起重设备安装拆卸方案、卸料平台(悬挑式钢平台)、起重吊装、拆除施工、以上以单位工程编制,施工临时用电可以单项工程编制、现场平面布置图、安全警示标志平面布置图、消防平面布置图、临时用电平面布置图及其他,开工前要求技术员编制完成。
安全资料目录大全:
C0项目安全资料编写要求及管理制度
C1法律法规
C2安全管理
C2.1工程基本情况
C2.2总包对分包的安全管理(专业、劳务)
C2.3安全生产责任制
C2.4安全目标管理
C2.5施工组织设计与专项施工方案
C2.6危险源辨识与监控
C2.7安全技术交底
C2.8安全检查
C2.9安全教育
C2.10班前安全活动
C2.11安全生产、文明施工措施费
C2.12特种作业人员管理
C2.13安全防护设施材料
C2.14个人防护用品
C2.15工伤事故
C2.16安全标志
C2.17应急预案
C2.18安全生产带班
C2.19文件学习
C2.20监理通知单、联系单
C2.21操作规程、作业指导
C2.22安全例会及其他安全会议
C2.23其他资料
C3消防保卫
C4绿色、文明施工
C5基坑工程
C6洞口与临边
C7脚手架工程
C8模板工程
C9临时用电
C10施工机具
C11建筑起重机械
C11.1塔式起重机
C11.2施工升降机
C11.3高处作业吊篮
C11.4附着式升降脚手架
C11.5整体提升模板
C12起重吊装
C13安全评价
C14附录:资料封面
C0项目安全资料编写要求及管理制度
C1法律法规
★C1.1职业健康/安全管理体系法律法规清单
★C1.2职业健康/安全管理体系标准规范清单
C2安全管理
★C2.1工程基本情况
C2.1.1工程概况表(工程基本信息)
C2.1.2施工进度计划表
C2.1.3施工劳动力需求计划表
C2.1.4施工现场总平面布置图
C2.1.5施工现场消防、安全警示标志布置图
C2.1.6中标通知书复印件
C2.1.7施工许可证复印件
C2.1.8安全文明施工措施费支付计划
C2.1.9意外伤害保险凭证复印件
C2.1.10施工总承包合同复印件
C2.1.11农民工工资预储帐户建立证明
C2.1.12安全监督备案手续
C2.1.13安全生产责任书(与区域公司)
C2.1.14施工总承包单位资质(安全生产许可证、资质证书、营业执照、税务登记证、组织机构代码、进津(或其他地方)证明材料)
C2.1.15项目部管理人员(花名册、上岗证、项目经理和专职安全管理人员任命书、项目经理和安全员参加年度继续教育培训合格证书复印件)
C2.1.16项目安全生产文明施工管理网络
1、项目安全组织保证体系图
2、项目安全生产管理网络
3、项目文明(绿色)施工管理网络
4、项目消防安全管理网络
5、事故应急救援组织网络
6、建筑工人业余学习组织网络
★C2.2总包对分包的安全管理(专业、劳务)
C2.2.1项目劳务公司资料
1、劳务企业资质及注册备案证明
2、与总包的劳务分包合同
C2.2.2项目分包管理制度
C2.2.3分包单位清单(专业、劳务)
C2.2.4分包单位登记(专业、劳务,一个分包一个档案)
1、分包单位资质
2、分包单位的分包合同与备案
3、总包与分包安全协议(最好分类别,比如消防、临电、维稳)
4、进津许可证、分包交易卡(天津)
5、分包单位项目领导班子(合同签订人、现场负责人等)花名册及相关证件
6、授权委托书(法人代表委托各分包负责,分包负责委托现场负责)
7、项目内部安全监控员(兼职安全员),即各班组带班
8、分包单位劳务人员花名册、身份证复印件(单独存放)
C2.2.5特殊人员约谈制度及约谈记录
C2.2.6班组考核制度及考核记录
★C2.3安全生产责任制
C2.3.1项目安全生产责任制度
C2.3.2安全生产责任制确认汇总表
C2.3.3施工管理人员安全生产岗位责任制
C2.3.4施工管理人员安全生产责任书
C2.3.5安全生产责任书考核办法
C2.3.6安全生产责任制考核(汇总表、考核记录)
★C2.4安全目标管理
C2.4.1项目安全管理目标
C2.4.2项目安全管理目标实施、达标计划
C2.4.3安全管理目标分解
C2.4.4安全管理目标考核办法
C2.4.5安全管理目标考核(汇总表、考核记录)
★C2.5施工组织设计和专项施工方案
C2.5.1项目策划书(基础、主体、装饰装修)
C2.5.2施工组织技术
C2.5.3安全施工组织设计
C2.5.4专项施工方案清单(全部方案)
C2.5.5一般专项方案(清单、方案)
C2.5.6危险性较大的分部分项工程(清单、方案)
C2.5.7超过一定规模的危险性较大的分部分项工程(清单、方案、专家论证资料)
★C2.6危险源辨识与监控
C2.6.1危险源识别和重大危险源管理制度
C2.6.2重大危险源控制目标和管理方案
C2.6.3重大/一般危险源辨识与风险评价表
C2.6.4重大环境因素及控制措施清单
C2.6.5危险性较大的分部分项工程及其重大危险源
C2.6.6项目重大/一般危险源登记信息(动态)
★C2.7安全技术交底
C2.7.1安全技术交底编写原则
C2.7.2项目安全技术交底制度
C2.7.3开工前安全技术交底
C2.7.4分包单位进场安全技术总交底
C2.7.5分部工程安全技术交底(清单、汇总表、交底)
C2.7.6分项工程安全技术交底(清单、汇总表、交底)
★C2.8安全检查
C2.8.1安全生产检查制度
C2.8.2阶段性安全综合评价
C2.8.3项目安全生产检查评分表
C2.8.4相关方安全检查、复工检查(汇总表、主管部门、建设单位安全检查/集团、办事处安全检查/公司工程部安全检查/监理单位安全检查,包含相关方的安全检查记录及项目部的整改回复)
C2.8.5项目部安全检查及隐患整改记录(安全检查汇总表/安全检查表/隐患整改及复查结果登记表/隐患整改通知单/隐患整改反馈表)
C2.8.6项目周安全检查(汇总表/周安全检查记录表/周安全检查整改单)
C2.8.7专职安全员工作日志
C2.8.8遵章守纪、违章处理(安全生产奖罚制度/奖励、违章处理登记表/“三违”处罚单)
★C2.9安全教育
C2.9.1安全教育、培训、考核制度
C2.9.2项目安全教育培训计划
C2.9.3新工人三级教育汇总表
C2.9.4新工人入场三级教育记录卡/三级教育考试卷/施工现场危险和易发伤害告知书/员工安全生产责任书(一人一档)
C2.9.5各类安全教育(汇总表、教育记录)
C2.9.6职工大会(每月一次)
C2.9.7项目安全活动记录(如“安全生产月”“安全生产百日无事故”“专项治理”“打非治违”等)
C2.9.8建筑工人业余学校
1、业余学校基本情况
2、业余学校章程及管理制度
3、学员守则
4、业余学校组织机构图
5、业余学校师资人员配备表
6、业余学校学员名单
7、业余学校达标自评表
8、教学计划
9、活动开展记录
10、教材
★C2.10班前安全活动(分班组)
C2.10.1班前安全活动记录
C2.10.2班前安全活动记录
C2.10.3安全作业时间表
★C2.11安全生产、文明施工措施费
C2.11.1安全生产、文明施工措施费管理制度
C2.11.2安全生产、文明施工措施费用使用计划(报审表、计划表)
C2.11.3安全生产、文明施工措施费用使用支付申请表(按月)
C2.11.4安全生产、文明施工措施费清单(按月)
C2.11.5安全生产、文明施工措施费用报告表(按月)
★C2.12特种作业人员管理
C2.12.1关于印发《建筑施工特种作业人员管理规定》的通知
C2.12.2特种作业人员安全管理制度
C2.12.3项目部特种作业人员花名册
C2.12.4特种作业人员上岗证复印件
C2.12.5特种作业人员安全教育、交底(教育最少一月一次)
★C2.13安全防护设施材料(此项工作需要材料员、库房的配合)
C2.13.1安全防护设施材料类别
C2.13.2安全防护设施材料管理制度
C2.13.3安全防护设施材料购置、使用计划
C2.13.4安全防护设施材料验收表、入库单(附各类证明材料,如生产许可证、检测报告、合格证等,租赁的(钢管、扣件等)还应有租赁合同,调拨的还应有调拨单,购买的还应有发票复印件)
C2.13.5安全防护设施材料领用、发放记录
★C2.14个人防护用品(此项工作需要材料员、库房的配合)
C2.14.1个人防护用品类别及进场要求
C2.14.2个人安全防护用品(具)采购、验收、登记、发放、检查、使用制度C2.14.3个人防护用品采购计划表
C2.14.4个人防护用品进场查验登记表、入库单(同C2.13.4)
C2.14.5个人防护用品发放记录
C2.14.6个人防护用品检查记录
★C2.15工伤事故
C2.15.1生产安全事故报告和调查处理制度
C2.15.2工伤保险条例
C2.15.3工伤事故月报表
C2.15.4生产安全事故快报表
C2.15.5生产安全事故调查处理的相关资料
★C2.16安全标志
C2.16.1安全标志及其使用导则
C2.16.2安全标志管理制度
C2.16.3建筑施工现场安全标志图片
C2.16.4安全标志登记表
C2.16.5安全标志平面布置图
★C2.17应急预案
C2.17.1生产安全事故应急预案管理办法
C2.17.2应急预案编写要求
C2.17.3专项应急预案清单
C2.17.4应急救援人员名单
C2.17.5应急救援器材清单
C2.17.6应急培训(计划、记录)
C2.17.7各类应急预案
C2.17.8应急预案演练(计划、演练记录)
★C2.18安全生产带班
C2.18.1建质[2011]111号
C2.18.2安全生产带班制度
C2.18.3带班生产记录
C2.18.4领导带班人员名单和带班轮值时间
C2.18.5请假手续
★C2.19文件学习
C2.19.1上级来文(来文台帐、文件)
C2.19.2上级来文学习记录(签阅单)
★C2.20监理通知单、联系单
C2.20.1监理通知单、联系单台帐
C2.20.1监理通知单、联系单及回复
★C2.21操作规程、作业指导
C2.21.1各工种操作规程
C2.21.2作业指导书
★C2.22安全例会及其他安全会议
C2.22.1项目安全例会制度
C2.22.2安全例会及其他安全会议(台帐、记录)
★C2.23其他相关资料(不完善补充)
C2.23.1工作联系单、安全通知
C2.23.2项目停电、停水台帐、每日气候记录
C2.23.3项目安全生产典型图片
C2.23.4安全行为观察记录
C2.23.5班组考勤记录(门禁系统)
C3消防保卫
★C3.1项目消防、防火管理
C3.1.1现场消防安全管理制度
C3.1.2施工现场消防器材配置标准
C3.1.3项目消防组织(消防安全管理控制图、项目部防火领导小组、义务消防员名单)
C3.1.4防护责任制
C3.1.5消防总平面图(A3)
C3.1.6消防器材(消防器材进场验收表、消防器材明细表、消防重点部位登记表、消防设施验收记录表)
C3.1.7消防安全专项检查表
C3.1.8动火作业(动火级别的划分、动火作业审批表、动火证领取记录、动火证、动火作业监护任务书)
C3.1.9消防应急预案(C2.17)
★C3.2项目保卫
C3.2.1项目安全保卫制度
C3.2.2项目安全保卫体系
C3.2.3治安保卫责任书(与分包班组)
C3.2.4保卫人员安全交底及值班表
C3.2.5保卫人员值班、巡视记录
C3.2.6保卫人员交接班记录
C3.2.7外来人员登记表(每月一本)
C3.2.8进场车辆登记表(每月一本)
C4绿色、文明施工
★C4.1绿色、文明施工基本概念、方案
★C4.2组织管理(绿色、文明施工管理制度、绿色、文明施工管理网络图、创建目标、材料堆放平面图、环境保护资金使用情况登记表)
★C4.3环境保护(扬尘控制、噪音与振动控制、光污染控制、水污染控制、土壤保护、建筑垃圾控制、地下设施、文物和资源保护)
★C4.4四节措施(节材、节水、节地、节能)
★C4.5生活区住宿(宿舍卫生管理制度、宿舍人员登记及卫生值班表)
★C4.6工地食堂(食堂卫生许可证、炊事人员健康合格证、炊事人员卫生知识培训合格证、食堂卫生保证措施、食堂卫生管理制度、食堂卫生“五四制”、食品留样记录、工地食堂卫生、食品安全检查表)
★C4.7保健急救(职业病防治管理制度、急救人员登记表、急救人员培训合格证、保健箱药物器材登记表、卫生部门防病宣传教育材料)
★C4.8社区服务(夜间施工许可证、施工不扰民措施)
★C4.9平安创建(治安管理、项目部与施工工地所属派出所签订平安共建协议书、项目劳务管理、平安创建活动记录)
★C4.10指标考核(施工现场噪声测量记录、项目每月用水记录、项目每月用电记录、宿舍用电记录)
C5基坑工程
★C5.1基坑工程专项方案
★C5.2基坑支护验收表
★C5.3基坑支护沉降观测记录、基坑支护水平位移观测记录
★C5.4基坑支护拆除申请及安全验收表
★C5.5基坑施工安全巡查
★C5.6人工挖孔桩防护检查表
★C5.7特殊部位气体检测记录
C6洞口与临边
★C6.1洞口与临边安全方案
★C6.2洞口与临边防护安全管理制度
★C6.3安全技术交底(临边防护栏杆安装、预留洞口防护)
★C6.4洞口与临边防护验收表(分楼层,每层应在平面图上标识防护位置,并且留有影像资料)
★C6.5安全通道、防护棚(定型化类)安装验收表
★C6.6安全防护设施拆除(移动)审批表
★C6.7洞口与临边专项检查
C7脚手架工程
★C7.1脚手架专项施工方案、卸料平台专项施工方案
★C7.2架子工花名册及操作证
★C7.3安全技术交底
★C7.4钢管、扣件、脚手板、安全网进场登记表及验收
★C7.5各类脚手架搭设验收(包括卸料平台)
1、落地式
2、悬挑式
3、外挂防护架
4、门式
5、卸料平台(落地式)
6、悬挑式钢平台(普通、液压型)
7、外电防护架
8、防护棚(钢管扣件搭设类)
9、施工升降机层站脚手架
★C7.6脚手架专项检查记录
★C7.7脚手架拆除审批、监控记录
C8模板工程
★C8.1模板工程专项施工方案
★C8.2模板工程安全技术措施
1、安装
2、拆除
3、堆放
4、吊运
★C8.3模板工程安全技术交底(对班组长、对工人,一定要有防坠落交底)
★C8.4模板工程验收记录表(含每层验收图,每验收一层在对应平面图上标记相关问题)
★C8.5模板拆除(安全)令,混凝土强度检测报告(土建提供)
★C8.6模板拆除作业监控记录
C9临时用电
★C9.1临时用电组织设计
★C9.2临时用电管理制度及管理要求
★C9.3临时用电安全技术交底
★C9.4现场电工登记及操作证复印件
★C9.5现场临电布置图
★C9.6临电设备登记表
★C9.7施工现场电器成套产品质量证明文件
★C9.8外电防护验收表
★C9.9临时用电验收表
★C9.10临时用电设备调试记录
★C9.11绝缘电阻测试记录
★C9.12接地电阻测试记录
★C9.13漏电保护器检测记录
★C9.14电工安装、巡检、维修、调试、迁移、拆除工作记录★C9.15临时用电安全检查
C10施工机具
★C10.1施工机具管理制度
★C10.2施工机具安全操作规程(分类别)
★C10.3施工机具安全管理措施
★C10.4现场施工机具台帐
★C10.5施工机具进场验收表
★C10.6安全技术交底(木工机械、钢筋机械、混凝土搅拌机、手持式电动工具、电焊机、气瓶及焊接切割作业、潜水泵......)
★C10.7中小型机械操作证及试卷
★C10.8施工机具安装验收表
★C10.9施工机具(设备)作业前安全隐患排查表
★C10.10施工机具专项检查
C11建筑起重机械
★C11.1塔式起重机(一台一档)
C11.1.1塔式起重机过往历史记录
C11.1.2塔式起重机启用单
C11.1.3基本资料(塔式起重机相关规范、塔式起重机配备情况表、群塔作业平面布置图、安装拆卸专项方案、群塔施工方案、施工起重机械登记表、建筑起重机械IC卡、建筑起重机械安装(拆卸)告知表、使用登记证)
C11.1.4生产厂家资料(生产厂家三证复印件[营业执照、资质证书、安全生产许可证]、特种设备制造许可证、出厂合格证、起重机械制造监督检验证书、安装、使用、维修手册[说明书])
C11.1.5租赁资料(租赁单位资质、租赁合同、使用安全协议、行业确认书)
C11.1.6安装资料
1、进场验收表
2、基础验收表
3、隐蔽工程验收记录
4、基础“砼试块”检测报告
5、安装安全技术交底
6、安拆作业人员证书
7、辅助起重机械资料
8、安装(拆卸)过程监控记录
9、安装接地电阻、防雷接地、安装过程垂直度测试记录
10、安装自检表
11、安装验收表(联合)
12、检测报告
13、安装质量检验合格证
14、安装(拆卸)应急预案
15、安拆合同
16、安全协议
C11.1.7使用资料
1、管理及维修保养制度
2、安全技术交底(塔司、信号工)
3、塔司、信号工操作证
4、运转记录
5、作业前安全隐患排查表(每日使用前检查)
6、交接班记录
7、故障修理记录
8、日常维护保养表
9、定期维护保养表
C11.1.8顶升资料
1、安全技术交底
2、顶升人员名单、操作证
3、顶升前检查(申请)
4、顶升过程监控
5、顶升后检验记录
C11.1.9附着资料(不是首次安装附着)
1、安全技术交底
2、附着人员名单、操作证
3、附着前检查
4、附着后检查(主要垂直度)
5、附着过程监控
C11.1.10日常接地电阻测试记录、防雷接地
C11.1.11塔吊垂直度检测
C11.1.12塔式起重机报停单
C11.1.13拆除资料
1、拆除前检查(申请)
2、安全技术交底
3、拆除人员名单、操作证
4、拆除作业监控记录
C11.1.14建筑施工机械使用登记注销表
★C11.3施工升降机(一台一档)
C11.2.1施工升降机过往历史记录
C11.2.2施工升降机启用单
C11.2.3基本资料(施工升降机相关规范、施工升降机配备情况表、安装拆卸专项方案、作业平面布置图、施工起重机械登记表、建筑起重机械IC卡、建筑起重机械安装(拆卸)告知表、使用登记证)
C11.2.4生产厂家资料(生产厂家三证复印件[营业执照、资质证书、安全生产许可证]、特种设备制造许可证、出厂合格证、起重机械制造监督检验证书、安装、使用、维修手册[说明书])
C11.2.5租赁资料(租赁单位资质、租赁合同、使用安全协议、行业确认书)C11.2.6安装资料
1、进场验收表
2、基础验收表
3、基础隐蔽工程验收记录
4、基础“砼试块”检测报告
5、安装安全技术交底
6、安拆作业人员证书
7、辅助起重机械资料
8、安装(拆卸)过程监控记录
9、安装接地电阻、防雷接地、安装过程垂直度测试记录
10、安装自检表
11、安装验收表(联合)
12、检测报告
13、安装质量检验合格证
14、安装(拆卸)应急预案
15、安拆合同
16、安全协议
C11.2.7使用资料
1、管理及维修保养制度
2、安全技术交底(司机)
3、司机操作证
4、运转记录
5、作业前安全隐患排查表(每日使用前检查)
6、交接班记录
7、故障修理记录
8、日常维护保养表
9、定期维护保养表
10、使用应急预案
11、每月检查表
C11.2.8加节资料
1、安全技术交底
2、加节人员名单、操作证
3、加节前检查(申请)
4、加节过程监控
5、加节后检验记录
C11.2.9附着资料(不是首次安装附着)
1、安全技术交底
2、附着人员名单、操作证
3、附着前检查
4、附着后检查(主要垂直度)
5、附着过程监控
C11.2.10防坠资料
1、防坠器登记及合格证、检测报告
2、定期防坠实验
C11.2.11日常接地电阻测试记录、防雷接地
C11.2.12施工升降机垂直度检测
C11.2.13施工升降机报停单
C11.2.14拆除资料
1、拆除前检查(申请)
2、安全技术交底
3、拆除人员名单、操作证
4、拆除作业监控记录
C11.2.15建筑施工机械使用登记注销表
★C11.3高处作业吊篮(一楼一档)
C11.3.1高处作业吊篮启用单
C11.3.2基本资料
1、高处作业吊篮相关规范
2、吊篮配备情况表
3、平面布置图
4、安装、拆卸专项施工方案
5、施工起重机械登记表
6、建筑起重机械IC卡
7、建筑起重机械安装(拆卸)告知表
8、使用登记表及登记证
C11.3.3生产厂家资料(生产厂家三证复印件[营业执照、资质证书、安全生产许可证]、特种设备制造许可证、出厂(整机)合格证、安全锁铭牌合格证、提升机铭牌、起重机械制造监督检验证书、安装、使用、维修手册[说明书])C11.3.4租赁资料(租赁单位资质、租赁合同、使用安全协议、行业确认书)C11.3.5安装资料
1、进场验收表
2、安装安全技术交底
3、安拆作业人员证书
4、安装(拆卸)过程监控记录
5、安装自检表
6、安装验收表(联合)
7、检测报告
8、安装(拆卸)应急预案
9、安拆合同
10、安全协议
C11.3.6使用资料
1、管理及维修保养制度
2、安全技术交底(上吊篮人员)
3、上吊篮人员操作证(项目培训发证)
4、运转记录
5、作业前安全隐患排查表(每日使用前检查)
6、交接班记录(最后定人定篮)
7、故障修理记录
8、日常维护保养表
9、定期维护保养表
10、使用应急预案
11、吊篮楼顶每日检查表(班组负责人)
12、吊篮日常检查(专职安全员)
C11.3.7移位资料
1、吊篮移位申请
2、吊篮移位安全技术交底
3、吊篮移位人员登记
4、吊篮移位前、移位后检查验收表
5、吊篮移位监控记录
C11.3.8吊篮报停单
C11.3.9拆除资料
1、吊篮拆除申请及拆除前检查
2、吊篮拆除安全技术交底
3、吊篮拆除人员登记
4、吊篮拆除监控记录
C11.3.10建筑施工机械使用登记注销表
★C11.4附着式升降脚手架
★C11.5整体提升模板
C12起重吊装
★C12.1吊装方案
★C12.2安全技术交底
★C12.3吊装人员登记表、证书
★C12.4吊装设备报审表
★C12.5吊装机械验收表
★C12.6起重吊装作业前安全隐患排查表
C13安全评价
★C13.1阶段性自评表
★C13.2完工后安全评价表
★C13.3安全监管机构评价



评论0