CAD2019多段线和矩形介绍
多段线是作为单个对象创建的相互连接的序列直线段或弧线段。
使用 PLINE 命令为以下对象创建开放多段线或闭合多段线
- 需要具有固定宽度线段的几何图形
- 您需要了解总长度的连续路径
- 用于地形学地图和等压数据的轮廓素线
- 在印刷电路板上的布线图和宽线
- 流程图和布管图
多段线可以具有恒定宽度,或者可以有不同的起点宽度和端点宽度。指定多段线的第一个点后,可以使用“宽度”选项来指定所有后来创建的线段的宽度。您可以随时更改宽度值,甚至在创建新线段时更改。
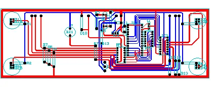
以下是印刷电路板的样例,其中的线路是使用宽多段线创建的。接合焊盘是使用 DONUT 命令创建的。
多段线对于每个线段可以有不同的起点宽度和端点宽度,如此处所示:
快速创建闭合矩形多段线的方法是使用 RECTANG 命令(在“命令”窗口输入 REC)。
只需单击矩形的两个对角点即可,如图所示。如果使用此方法,则启用“栅格捕捉”(F9) 以提高精度。

微信扫描下方的二维码阅读本文




评论0